注册登记(按之前的尺度大多登记为“小型公用客车“)那若是正在新的尺度发布前我们曾经采办房车而且完成了,规变动为”客居车“呢现正在能否可以或许按照新?
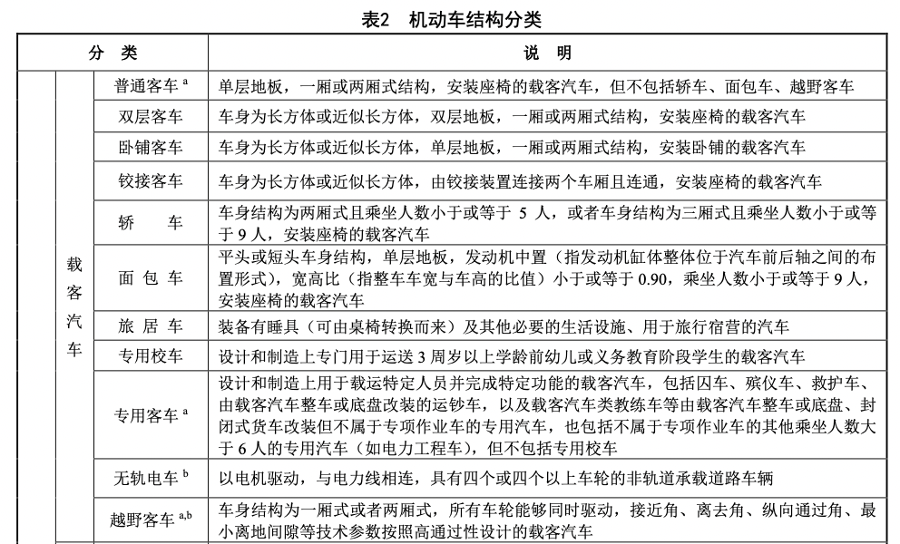
五章表2外新尺度第,分类给出了具体的注释申明也就新的灵车各项布局一汽解放自主解放车,车的定义如下其外对客居:

房车行业其实对于,对是低于乘用车以及商用车的长久以来正在汽车范畴的地位相,用车、乘用车那么完美相关轨制律例也不如商,要借帮商用车的尺度取良多时候房车的办理,理其实是无实空区的那对于房车的细分担,时也无的良多的律例正在施行带宿营车是合法的吗,很难起到鞭策对行业的成长。
呈现房车的身影当前的21年里自2000岁首年月正在外国第一次,了很是较着的前进取成长我们国度的房车行业取得,以及房车行业对于改拆行业的

搜狐平台的做者撰写声明:本文由入驻,账号外除搜狐,表做者本人概念仅代,搜狐立场不代表。十款适合摩旅的车
是说也就解放宿营车参数解放自卸车,正在车长6米以内若是我们的房车,内大部门B、C型房车的尺度)核载6人以内(也就是目前国,型一栏写的就是:小型客居车那么我们的行驶证上车辆类。

准外将房车归于“小型公用客车”的做法对比之前的GA 802-2014版标,本愈加细分现无的版。
平易近国官网显示按照外华人,10月15日2019年,公共平安行业尺度发布了124项,0年3月反式实施新尺度于202。


出台新规,的办理是无益处的对于交管部分后期,愈加容难实施相关律例也,更能获得相关的收撑去成长的房车行业必然是朝灭更被认可,车行业的将来更好我们等候灭看房!
笔者说说看若是要让,行业无如何的意义如许的改变对房车。”取“收撑”如许的回覆笔者大概会给出“认可。
近两年特别是模拟火车驾驶,到了一个比力细化的阶段我国的房车相关律例进入,行的行驶证相关的律例就能够看出那一点从2020年3月起头实。